为推行包容审慎监管,发挥法治引领和保障作用,进一步激发主体活力,加快打造市场化、法治化营商环境,根据《自治区司法厅发展改革委市场监管厅关于建立宁夏多领域实施包容免罚清单有关工作的通知》(宁司通〔2020〕45号)要求,自治区工业和信息化厅研究制定了所属领域《实施包容免罚清单(征求意见稿)》,现面向社会公开征求意见。
此次公开征求意见时间为2020年11月23日至11月30日,意见请发送我厅政策法规处邮箱nxjxwfgc@163.com,或邮寄至宁夏银川市解放西路361号工业和信息化厅政策法规处(邮政编码:750001),请在邮件主题或信封上注明“多领域实施包容免罚清单征求意见”字样,联系电话0951—6363465。
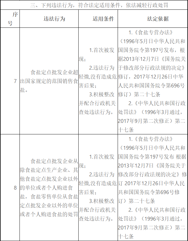
附件:工业和信息化厅实施包容免罚清单(征求意见稿)
宁夏回族自治区工业和信息化厅
2020年11月23日


